计算机环境安全
操作系统安全
操作系统位置

操作系统的安全度量标准
1985年美国美国可信计算机系统评估准则(桔皮书) TCSEC
4个特点:
研究操作系统安全
操作系统保密性
军方研发
BLP模型
TIN红皮书
TDI紫皮书

操作系统的功能
用户与计算机硬件之间的接口
操作系统为用户提供了虚拟计算机,把硬件复杂性和用户隔离
计算机系统的资源管理者
·CPU管理
·存储管理
·设备管理
·文件管理
·网络与通信管理
·用户接口
操作系统的基本组成
·用户接口:为不同用户提供操作界面,实现对系统资源的控制
·进程管理:通过分片调度CPU执行周期,实现进程调度,从而实现多任务
·内存管理:管理和规划主机内存的使用,为其他模块提供接口
·文件系统管理:明确磁盘或分区上的文件数据结构,提高文件安全性
·磁盘管理:处理不同的磁盘高速和读写请求,保证磁盘的存储效率
·设备管理:管理不同的外设,保证设备的合理使用和分配
操作系统安全
目标:
·标识系统中的用户和进行身份鉴别
·依据系统安全策略对用户的操作进行访问控制,防止用户和外来入侵者对计算机资源的非法访问
·监督系统运行的安全性
·保障系统自身的安全和完整性
实现目标的安全机制
·标识与鉴别




·访问控制




·最小特权管理



·信道保护

·安全审计



·内存存取保护

·文件系统保护






安全审计

日志留存不少于六个月
信息收集与系统攻击


开源情报学









缓冲区溢出的防范

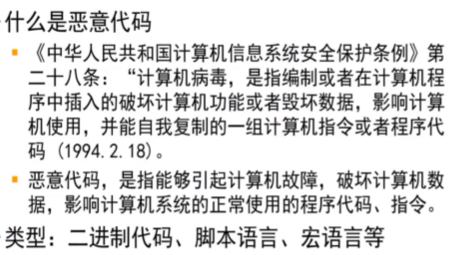
恶意代码防护



预防技术

特征码扫描

行为检测

分析技术

恶意代码清除

基于互联网技术的防御






HTTP协议安全问题

服务端软件安全问题

Web安全防护技术

SQL注入


SQL注入危害

SQL注入的防御

跨站脚本攻击XSS

针对web应用的攻击

应用安全
电子邮件安全



数据安全


数据库风险点的产生


数据库安全措施


纵深防御体系


数据库安全特性检查


安全审计

日志审计部署

代理审计技术部署

网络监听审计部署

网关审计部署

数据防泄露

更新: 2025-03-11 10:42:08
原文: http://www.yuque.com/yuhui.net/network/bq8vcovuuhfl0g9y

评论(0)
暂无评论